|
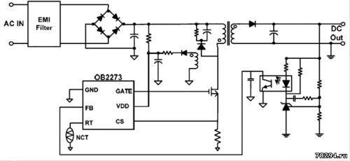
Зарядное устройство DC18WA Makita 196645-1 схема ремонт
|
|
|
|
|
|
de-signer
|
Дата: Вторник, 28.04.2020, 15:34 | Сообщение # 4
|
|
|
Здравствуйте, уважаемый Мастер!
Прошу проконсультировать по совместимости 14,4в батарей и зарядных устройств Makita и Maktec. Имею в хозяйстве шуруповерт Makita DF347DWE и винтоверт Maktec MT690E (http://www.78294.ru/forum/12-386-1). Думал, будет удобно иметь 4 взаимозаменимых аккумулятора и 2 зарядки, но с ходу не всё оказалось гладко.
Внешне зарядное устройство DC18WA Makita 196645-1 не отличается от Maktec DC1851, за исключением выступающего шипа на гнезде Макиты, препятствующем установке батарей Maktec.



Пока Мактек у меня на гарантии и вскрывать не хочется. Но подозреваю, что существенных отличий быть не должно. Есть мысли: 1. срезать упор на зарядке Макита, что бы туда могли встать батареи Мактек 2. срезать ограничители на на шуруповёрте Makita DF347DWE (гарантии уже нет) По крайней мере, ударный винтоверт Maktec MT690E с аккумуляторами BL1415G физически совместим. Как вы думаете, допустимо ли подобное использование?
Сообщение отредактировал de-signer - Вторник, 28.04.2020, 15:35 |
|
|
|
|
|
Anat78
|
Дата: Вторник, 28.04.2020, 15:59 | Сообщение # 5
|
Администраторы
Anat78
Подполковник
- Сообщений:8146
- Репутация:67±
|
Да совместимы полностью, линейка одна и та же 1) срезать ограничитель на шуруповерте Макита 2) срезать упор на зарядном Макита
Защита сделана чтобы не пихали 18 вольтовые батареи в шуруповерт

78294@mail.ru - 3D печать, крепления для L-boxx Bosch, Festool и многое другое. http://www.78294.ru/forum/48
|
|
|
|
|
|
vladimir_87
|
Дата: Воскресенье, 04.10.2020, 20:20 | Сообщение # 6
|
|
|
Добрый день. После перепада напряжения сгорела зарядка DC18WA. Получилось определить маркировку всех сгоревших деталей, кроме одного диода. На плате обозначен как D8.
Добавлено (04.10.2020, 20:22) ---------------------------------------------
Сообщение отредактировал vladimir_87 - Воскресенье, 04.10.2020, 20:23 |
|
|
|
|
|
Anat78
|
Дата: Воскресенье, 04.10.2020, 20:55 | Сообщение # 7
|
Администраторы
Anat78
Подполковник
- Сообщений:8146
- Репутация:67±
|
на 6-ой ноге висит диод 4148.
78294@mail.ru - 3D печать, крепления для L-boxx Bosch, Festool и многое другое. http://www.78294.ru/forum/48
|
|
|
|
|
|
sa-t-com
|
Дата: Понедельник, 12.10.2020, 15:10 | Сообщение # 8
|
|
|
Добрый день, подскажите пожалуйста, есть данное зарядное устройство, в неисправном состоянии, на плате отсутствует элемент VR1 ( стоит рядом с NTC1), пожалуйста, подскажите, что должно идти под маркbровкой VC1? Заранее благодарен.
|
|
|
|
|
|
Anat78
|
Дата: Понедельник, 12.10.2020, 20:56 | Сообщение # 9
|
Администраторы
Anat78
Подполковник
- Сообщений:8146
- Репутация:67±
|
VR1 - это варистор
78294@mail.ru - 3D печать, крепления для L-boxx Bosch, Festool и многое другое. http://www.78294.ru/forum/48
|
|
|
|
|
|
ukok
|
Дата: Четверг, 26.11.2020, 09:53 | Сообщение # 10
|
|
|
Приветсивую всех участников полезного форума и желаю здоровьЯ. У меня проблема с этим dc18wa зарядкой . После вставления батарей через некоторое время мигает красный . Что можеиь быть . У кого можеть было такое поделитесь. На всех четырех батареях мигаеть.
|
|
|
|
|
|
Anat78
|
Дата: Четверг, 26.11.2020, 10:06 | Сообщение # 11
|
Администраторы
Anat78
Подполковник
- Сообщений:8146
- Репутация:67±
|
Какое напряжение на батареях? Сколько им лет?
78294@mail.ru - 3D печать, крепления для L-boxx Bosch, Festool и многое другое. http://www.78294.ru/forum/48
|
|
|
|
|
|
ale
|
Дата: Понедельник, 07.06.2021, 20:20 | Сообщение # 12
|
|
|
Подскажите пожалуйста номинал (напряжение) стабилитрона ZD16.Спасибо.
 Добавлено (10.06.2021, 20:26) --------------------------------------------- Ответили,ZD16 и ZD14 — 15 вольт.Спасибо.
|
|
|
|
|
|
amatass
|
Дата: Понедельник, 23.08.2021, 00:12 | Сообщение # 13
|
|
|
Добрый день, подскажите пожалуйста какой стабилитрон или диод ZD4.
|
|
|
|
|
|
moscal147299
|
Дата: Понедельник, 04.10.2021, 17:03 | Сообщение # 14
|
|
|
Здравствуйте подскажите пожалуйста модель транзистора Q8
|
|
|
|
|
|
c3300champ
|
Дата: Пятница, 14.01.2022, 13:12 | Сообщение # 15
|
|
|
Добрового времени суток. А есть возможность переделать зарядник dc18wa на питание от бортовой сети автомобиля? То есть заряжать аккумуляторы в автомобиле переделав именно зарядник под 12-14 вольт, без преоброзователя на 220. На работе часто пользуемся шариками, а зимой аккумулятор не хочет заряжаться.
|
|
|
|
|
|
bencher7
|
Дата: Четверг, 20.01.2022, 13:00 | Сообщение # 16
|
|
|
При подключении любой из двух АКБ на зарядку показывает эту ошибку, что проверить? В чем может быть причина?
|
|
|
|
|
|
Anat78
|
Дата: Четверг, 20.01.2022, 13:34 | Сообщение # 17
|
Администраторы
Anat78
Подполковник
- Сообщений:8146
- Репутация:67±
|
Дохлая батарея
78294@mail.ru - 3D печать, крепления для L-boxx Bosch, Festool и многое другое. http://www.78294.ru/forum/48
|
|
|
|
|
|
nikolayk77
|
Дата: Понедельник, 21.02.2022, 17:32 | Сообщение # 18
|
|
|
Цитата ale (  ) ZD16 и ZD14 — 15 вольт Здравствуйте. Подскажите пожалуйста номинал ZD15. В плате прозванивается как "короткое". Зарядка не запускается. Заранее благодарю.
|
|
|
|
|
|
derfiden6369
|
Дата: Четверг, 24.03.2022, 08:57 | Сообщение # 19
|
|
|
показано отверткой DZ3 подскажите пожалуйста номинал
Сообщение отредактировал derfiden6369 - Четверг, 24.03.2022, 09:07 |
|
|
|
|
|
Anat78
|
Дата: Четверг, 24.03.2022, 09:07 | Сообщение # 20
|
Администраторы
Anat78
Подполковник
- Сообщений:8146
- Репутация:67±
|
ZD3 - 24В
78294@mail.ru - 3D печать, крепления для L-boxx Bosch, Festool и многое другое. http://www.78294.ru/forum/48
|
|
|
|
|
|
nikolayk77
|
Дата: Пятница, 25.03.2022, 01:20 | Сообщение # 21
|
|
|
Цитата Anat78 (  ) 24В Это относительно какого элемента? ZD3? Прошу номинал стабилитрона ZD15.
|
|
|
|
|
|
chelnok75
|
Дата: Вторник, 07.06.2022, 14:33 | Сообщение # 22
|
|
|
Здравствуйте. Имеется зарядка dc18wa makita. И 2 аккумулятора из 5 элементов 18650(makita). Оба аккумулятора зарядка заряжает ровно до 18 в, т.е. до 3,6 в на элемент и благополучно отключается. Но это же нижнее напряжение элемента, должна заряжать до 4,2 на элемент или до 21 на батарею. Скажите это неисправность или такая логика работы. Напряжение на элементах одинаковое. Если неисправность то где искать. Заранее большое спасибо.
|
|
|
|
|
|
Anat78
|
Дата: Вторник, 07.06.2022, 18:42 | Сообщение # 23
|
Администраторы
Anat78
Подполковник
- Сообщений:8146
- Репутация:67±
|
Если заряжает все элементы только до 3,6 в, то это неисправно именно зарядное, просто проверить напряжение в силовом блоке питания при работе, вероятнее всего оно занижено
78294@mail.ru - 3D печать, крепления для L-boxx Bosch, Festool и многое другое. http://www.78294.ru/forum/48
|
|
|
|
|
|
Lovelas
|
Дата: Среда, 28.09.2022, 15:28 | Сообщение # 24
|
Пользователи
Lovelas
Рядовой
- Сообщений:35
- Репутация:0±
|
Доброго дня! А как можно проверить работоспособность зарядного устройства, не имея в наличии аккумуляторной батареи? Должно быть напряжение на зарядном на выходе?
|
|
|
|
|
|
Anat78
|
Дата: Среда, 28.09.2022, 17:48 | Сообщение # 25
|
Администраторы
Anat78
Подполковник
- Сообщений:8146
- Репутация:67±
|
без батареи не проверить, без батареи нет напряжения
78294@mail.ru - 3D печать, крепления для L-boxx Bosch, Festool и многое другое. http://www.78294.ru/forum/48
|
|
|
|
|
|
Lovelas
|
Дата: Среда, 28.09.2022, 23:33 | Сообщение # 26
|
Пользователи
Lovelas
Рядовой
- Сообщений:35
- Репутация:0±
|
Спасибо за оперативный ответ. ЖАЛЬ!
|
|
|
|
|
|
nightbond91
|
Дата: Воскресенье, 20.11.2022, 23:20 | Сообщение # 27
|
|
|
Здраствуйте, вставил в данное зарядное устройство неисправный аккумулятор ( мигала много раз красная лампочка ), после этого при включении зарядки ( без аккумулятора ) мигает красная лампочка два раза и всё, вставляешь аккумулятор исправный и ничего не происходит, если изначально вставить исправный аккумулятор и подключить к сети мигает много раз красная лампочка. Что могла произойти с зарядным устройством? На плате никаких признаков не видно.
Вот фото

Сообщение отредактировал nightbond91 - Понедельник, 21.11.2022, 22:13 |
|
|
|
|
|
shefditrade
|
Дата: Четверг, 15.12.2022, 19:58 | Сообщение # 28
|
|
|
В большинстве случаев горит вся часть которая отвечает за формирование напряжения и тока зарядки, первичка остается целой
|
|
|
|
|
|
igorkairk
|
Дата: Понедельник, 27.03.2023, 23:15 | Сообщение # 29
|
|
|
Здравствуйте! Подскажите аналог HT2273TP А если возможно то поделитесь схемкой нужно заменить керамику!(
|
|
|
|
|
|
shurik-savvin
|
Дата: Пятница, 26.05.2023, 14:26 | Сообщение # 30
|
|
|
Добрый день, подскажите на какое напряжение стабилитроны ZD3 и ZD4?
ZD3 - 24В
|
|
|
|
|