|
Зарядное устройство RYOBI BCL12L1H
|
|
|
Anat78
|
Дата: Вторник, 25.08.2020, 23:00 | Сообщение # 1
|
Администраторы
Anat78
Подполковник
- Сообщений:8256
- Репутация:68±
|
Зарядное устройство RYOBI BCL12L1H
Ток заряда 1,5А Мощность 25ватт Инструкция: https://www.manualslib.com/manual/966719/Ryobi-Bcl12l1h.html


Доступно только для пользователей
78294@mail.ru - 3D печать, крепления для L-boxx Bosch, Festool и многое другое. http://www.78294.ru/forum/48
|
|
|
|
|
|
Anat78
|
Дата: Пятница, 29.10.2021, 15:05 | Сообщение # 2
|
Администраторы
Anat78
Подполковник
- Сообщений:8256
- Репутация:68±
|


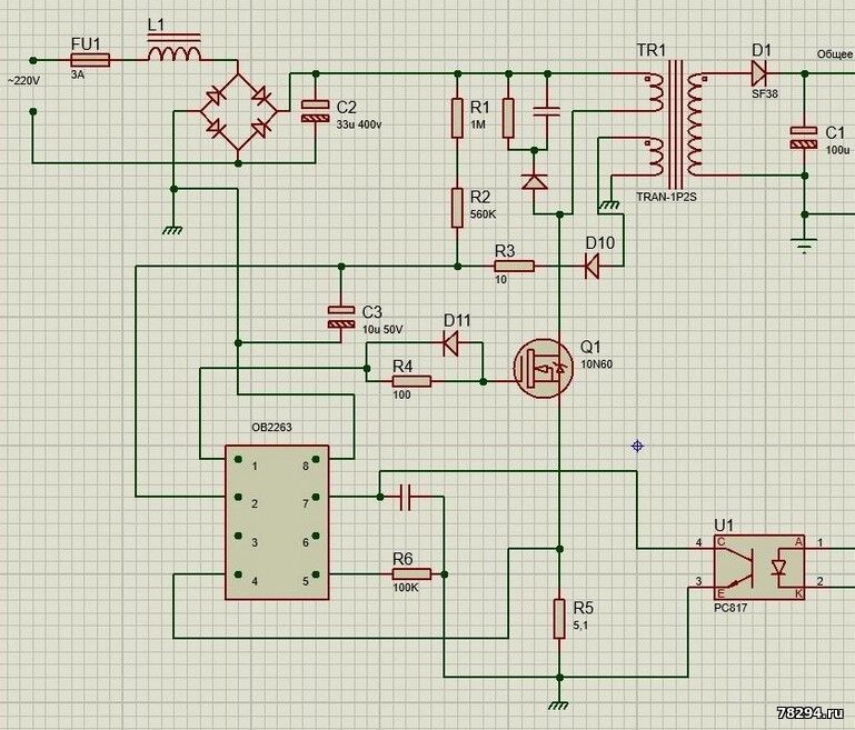
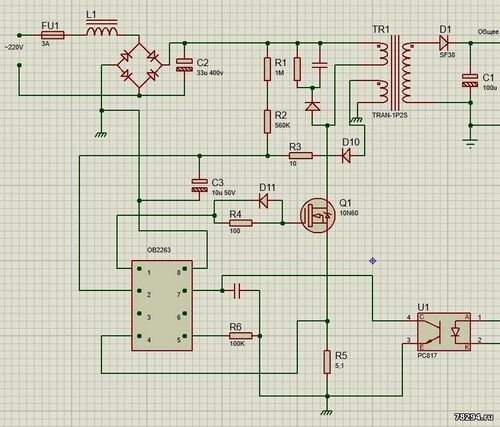
OB2263
78294@mail.ru - 3D печать, крепления для L-boxx Bosch, Festool и многое другое. http://www.78294.ru/forum/48
|
|
|
|
|
|
samaratopograf
|
Дата: Воскресенье, 14.11.2021, 17:02 | Сообщение # 3
|
|
|
Цитата Anat78 () Номер резистора? R11 R9 и R7
|
|
|
|
|
|
Anat78
|
Дата: Воскресенье, 14.11.2021, 17:18 | Сообщение # 4
|
Администраторы
Anat78
Подполковник
- Сообщений:8256
- Репутация:68±
|
R11 - 101
R7 и R9 - увы пока нет
78294@mail.ru - 3D печать, крепления для L-boxx Bosch, Festool и многое другое. http://www.78294.ru/forum/48
|
|
|
|
|
|
ivanoualeg
|
Дата: Среда, 01.04.2026, 00:59 | Сообщение # 5
|
|
|
Доброго времени суток. У меня такая же беда приключилась и тоже ищу номиналы погорельцев :
Сообщение отредактировал ivanoualeg - Среда, 01.04.2026, 01:08 |
|
|
|
|
|
ivanoualeg
|
Дата: Среда, 01.04.2026, 01:00 | Сообщение # 6
|
|
|

на моём ШИМе написано 63F31p , это аналог или закодировано название?
Сообщение отредактировал ivanoualeg - Среда, 01.04.2026, 01:09 |
|
|
|
|
|
ivanoualeg
|
Дата: Среда, 01.04.2026, 01:02 | Сообщение # 7
|
|
|
Сообщение отредактировал ivanoualeg - Среда, 01.04.2026, 01:07 |
|
|
|
|
|