|
Зарядное устройство AEG AL 9618 (4932 3521 04) схема
|
|
|
Anat78
|
Дата: Четверг, 04.10.2018, 14:00 | Сообщение # 1
|
Администраторы
Anat78
Подполковник
- Сообщений:8256
- Репутация:68±
|
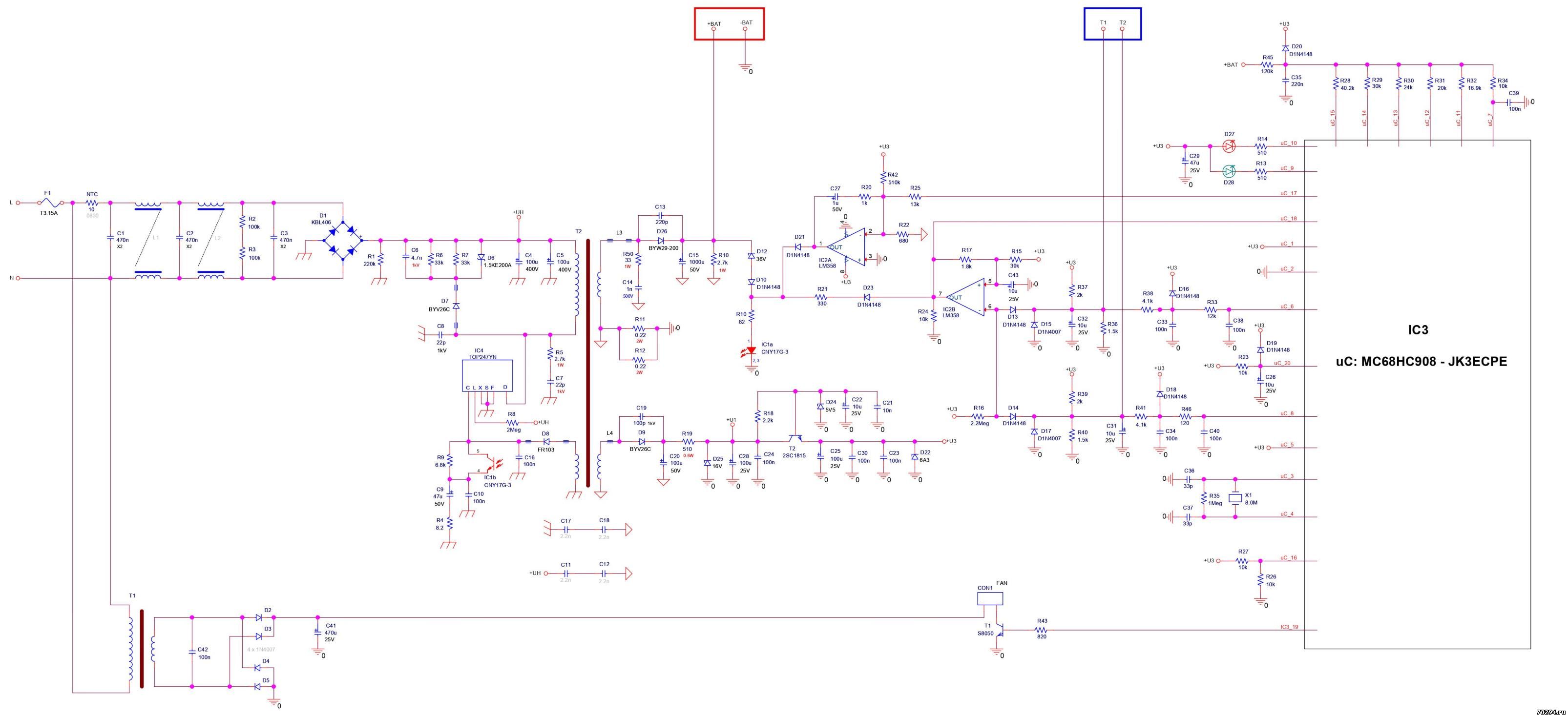
Зарядное устройство AEG AL 9618 схема (4932 3521 04 и 4932 3998 15)
-Система GBS -Подходит для заряда GBS NiCd/ NiMH и Li-ion аккумуляторов -Система контроля зарядки аккумуляторов, аккуратная и быстрая зарядка аккумулятора -Система индикации на контрольной панели сообщает о статусе зарядки и сбоях - Полностью автоматизированный процесс зарядки аккумуляторов: контроль температуры и вольтажа во время зарядки аккумулятора, переключение от быстрой зарядки к компенсационной зарядке- делают перезаряд аккумулятора невозможным
Технические характеристики: Напряжение 9.6-18 В Тип аккумулятора NiCd, NiMH, Li-Ion Максимальный время зарядки аккум. 2 Ач NiCd 60 мин
Зарядное устройство AEG AL 9618 (4932 3521 04) инструкция https://www.manualslib.de/products/Aeg-Al-9618-179690.html


Доступно только для пользователей На выходе на холостом ходу напряжение 38,5В, меняем стабилитрон в цепи управления на 20 вольт
По всем вопросам обращайтесь ко мне на почту 78294@mail.ru Помогу с переделкой зарядных или переделаю любое зарядное от 300р.
78294@mail.ru - 3D печать, крепления для L-boxx Bosch, Festool и многое другое. http://www.78294.ru/forum/48
|
|
|
|
|
|
|
hppsc1513
|
Дата: Понедельник, 30.05.2022, 15:55 | Сообщение # 3
|
|
|
Здравствуйте, есть зарядное Вюрт как на фото, можете подсказать как оно определяет на какая батарея 9/12/14/18Вольт установлена на заряд по напряжению или какой то другой способ?
Возможно ли его использовать для заряда батарей Бош через переходник?
|
|
|
|
|
|
Anat78
|
Дата: Вторник, 31.05.2022, 04:56 | Сообщение # 4
|
Администраторы
Anat78
Подполковник
- Сообщений:8256
- Репутация:68±
|
1)Никак не определяет просто заряжает и ловит дельту
Ni-Cd дельта пик Imax b6 - Никель-кадмиевые (NiCd):

2)Нет нельзя его использовать для заряда литиевой батарей Бош через переходник
78294@mail.ru - 3D печать, крепления для L-boxx Bosch, Festool и многое другое. http://www.78294.ru/forum/48
|
|
|
|
|
|
hppsc1513
|
Дата: Пятница, 03.06.2022, 17:06 | Сообщение # 5
|
|
|
просто пробовал заряжать батарею Декстер Пауэр на 18В и 3Ач, вроде зарядилась нормально, сделал переходник и заряжаю, только подключаю "+" и "-"
можете поделиться схемой зарядного - попробую разобраться как приспособить то что уже имеется
что получится - сразу поделюсь с вами
|
|
|
|
|
|
Alex_z73
|
Дата: Пятница, 30.09.2022, 13:14 | Сообщение # 6
|
|
|
Anat78, привет! Помогите с принципиальной схемой к Зарядному устройству AEG AL 9618 (4932 3521 04). Пожалуйста. Не могу никак отремонтировать. Взорваласт микросхема на радиаторе. Заранее огромное спасибо!!!
|
|
|
|
|
|
Anat78
|
Дата: Пятница, 30.09.2022, 14:31 | Сообщение # 7
|
Администраторы
Anat78
Подполковник
- Сообщений:8256
- Репутация:68±
|
На данный момент схемой не располагаю
78294@mail.ru - 3D печать, крепления для L-boxx Bosch, Festool и многое другое. http://www.78294.ru/forum/48
|
|
|
|
|
|
skynetsystem83
|
Дата: Понедельник, 27.01.2025, 16:00 | Сообщение # 8
|
|
|
Всем привет! Нужна ваша помощь. Немного предыстории отдали на запчасти зарядку (залитик) AEG AL 9618 c неисправностью не работает, решил отремонтировать для себя, по факту: не было индикации о состоянии зарядки, в ходе дефектовки были выявлены неисправные элементы стабилитрон 5,5v и 16v и множество резисторов (ушли от номиналов). После этого индикация зарядки включилась но работала неправильно, мигали красный и зеленый светодиоды без акб, на выходе основного питания зарядки было 38v, после чего был заменен стабилитрон 36V на 20V, на выходе стало 21,8V. Состояние индикации изменилось теперь мигает только красный светодиод, но опять же не по штатному режиму, по умолчанию без акб красный светодиод должен гореть а не мигать. Схема немного отличается от данной модели зарядки тем что в этой зарядке нет активного охлаждения (кулера) и 19 вывод микросхемы соединен с 16 выводом.
Прикладываю карту напряжений.
Сообщение отредактировал skynetsystem83 - Понедельник, 27.01.2025, 17:17 |
|
|
|
|
|
Anat78
|
Дата: Пятница, 31.01.2025, 09:17 | Сообщение # 9
|
Администраторы
Anat78
Подполковник
- Сообщений:8256
- Репутация:68±
|
вероятнее всего еще что то из обвязки микросхемы сгнило - надо тестировать все
78294@mail.ru - 3D печать, крепления для L-boxx Bosch, Festool и многое другое. http://www.78294.ru/forum/48
|
|
|
|
|
|
maxiz1968
|
Дата: Среда, 28.05.2025, 15:52 | Сообщение # 10
|
|
|
Здравствуйте, есть зарядное Вюрт AL 60-SD-LI.,как на фото, шуруповёрт с аккумулятором SD 9.6 V, В мануале написано, что зарядка и для лития тоже, но конктетно лития на 9.6 V в списке нет. Можете подсказать,будет ли зарядка нормально работать, если данный аккумулятор переделать на литий? Или лучше заменить банки на NiCd,?
|
|
|
|
|
|
Anat78
|
Дата: Четверг, 29.05.2025, 02:17 | Сообщение # 11
|
Администраторы
Anat78
Подполковник
- Сообщений:8256
- Репутация:68±
|
будет нормально работать
78294@mail.ru - 3D печать, крепления для L-boxx Bosch, Festool и многое другое. http://www.78294.ru/forum/48
|
|
|
|
|