Приветствую Вас,
Гость
Форумчане:
Всего пользователей
|
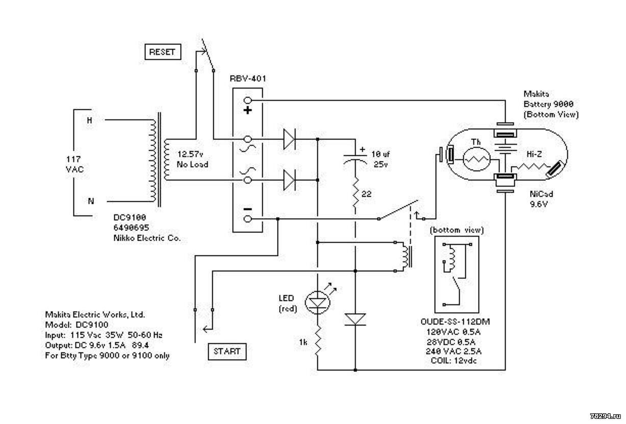
| Форум Электроинструмент Переделка зарядных устройств из Америки на 220 вольт и ремонт Зарядные Makita (Макита) Зарядное устройство Makita DC9000 и DC9100 схема |
| Зарядное устройство Makita DC9000 и DC9100 схема | |||||||||
| |||||||||
|
| |||
| |||












