|
Зарядное устройство Makita DC40RA 40V MAX 191E07-8 переделка
|
|
|
Anat78
|
Дата: Понедельник, 21.06.2021, 10:00 | Сообщение # 1
|
Администраторы
Anat78
Подполковник
- Сообщений:8160
- Репутация:67±
|
Зарядное устройство Makita DC40RA 40V MAX (191E07-8) переделка на 220вольт DC40RA MAKITA 191F39-1 220V DC40RA MAKITA 191F37-5


Инструкция для Makita DC40RA: https://www.manualslib.com/products/Makita-Dc40ra-11024615.html https://cdn.makitatools.com/apps....847.pdf
- Новое зарядное устройство Makita DC40RA 40V MAX XGT Li-Ion заряжают Li-ion аккумуляторы серии XGT BL4025 и BL4040
- Оптимальная система зарядки регулирует температуру, напряжение и ток во время цикла зарядки, чтобы предотвратить перезарядку или перегрев аккумулятора во время процесса зарядки.
- Центральный процессор в батарее взаимодействует с зарядным устройством для анализа батареи и зарядки в соответствии с ее состоянием.
- Вентиляторы принудительного воздушного охлаждения поддерживают оптимальную температуру зарядки и аккумуляторной батареи предотвращая перегрев.
- Светодиодная индикация показывает состояние аккумулятора и текущий уровень заряда (0-80%, + 80%, 100%).
- XGT - это новая система Makita на 40 В MAX с собственными инструментами, аккумуляторами и зарядными устройствами.
- Сочетание инновационной конструкции инструмента и аккумуляторов с более высокой выходной мощностью обеспечивает лучшее решение для промышленных пользователей с высокими требованиями.
- Инструменты и аккумуляторы XGT 40V MAX поставляются со встроенной программой, обеспечивающей цифровую связь между аккумулятором и инструментом.
- Оптимальная система зарядки - это система автоматического охлаждения с двумя вентиляторами для обеспечения более оптимальной быстрой зарядки
- Есть возможность использовать зарядку с LXT аккумуляторами 18В ёмкостью от 3,0 до 6, 0 Ач через специальный переходник адаптер ADP10 (приобретается отдельно)
- Время зарядки Li-ion аккумуляторов 40 В ёмкостью 2.5 Ач составляет 28 минут, а 4.0 Ач 45 минут
Напряжение 40 В Время зарядки 22 - 50 мин
Время зарядки 2,0 Ач 22 мин Время зарядки 2,5 Ач 28 мин Время зарядки 4,0 Ач 45 мин Время зарядки 5,0 Ач 50 мин Мощность (P) 310 Вт Соединительный кабель 2,0 м Чистый вес продукта 1,0 кг Размеры изделия (Д х Ш х В): 156 х 210 х 84 мм



Доступно только для пользователей
По всем вопросам обращайтесь ко мне на почту 78294@mail.ru Помогу с переделкой зарядных.
78294@mail.ru - 3D печать, крепления для L-boxx Bosch, Festool и многое другое. http://www.78294.ru/forum/48
|
|
|
|
|
|
Anat78
|
Дата: Понедельник, 20.12.2021, 09:46 | Сообщение # 2
|
Администраторы
Anat78
Подполковник
- Сообщений:8160
- Репутация:67±
|
еще одно переделал на 220 вольт:

Доступно только для пользователей
78294@mail.ru - 3D печать, крепления для L-boxx Bosch, Festool и многое другое. http://www.78294.ru/forum/48
|
|
|
|
|
|
vic_chao
|
Дата: Четверг, 18.05.2023, 19:45 | Сообщение # 3
|
|
|
Здравствуйте! С целью продления жизни батарей решил ограничить ток зарядки с 6 до 3 А путем раскусывания одного из двух шунтов в зарядке. Но насторожила проблема: если аккум был вставлен в зарядку до переделки, то после ее переделки при попытке зарядить в переделанной зарядке этот же аккум он окирпичивается (электронно), по крайней мере, у паренька в этом видео -
.
В связи с этим есть вопросы:
1. Не будет ли еще каких проблем при переделке зарядника (кроме увеличения счетчика циклов заряда на 2 при каждой полной зарядке аккума на 4Ач, т.к. в заряднике есть ограничение по таймеру(?) в 45 мин на зарядку)?
2. Если аккум все же окирпичился (замигали красным все индикаторы на нем), можно ли его привести в чувства? (в комментах к видео пишут, что надо полностью зарядить такой аккум). Или только остается вариант с заменой платы на аккуме на китайскую?
|
|
|
|
|
|
Anat78
|
Дата: Четверг, 18.05.2023, 21:47 | Сообщение # 4
|
Администраторы
Anat78
Подполковник
- Сообщений:8160
- Репутация:67±
|
Цитата vic_chao (  ) при попытке зарядить в переделанной зарядке этот же аккум он окирпичивается (электронно) По данному вопросу напишите лучше автору видео
там в видео куча ошибок и прям бред несется часто, я не смотрю обычно такие видео 
Ток заряда акб в этом зарядном вообще по другому регулируется.... откусил он шунт на видео и получил ошибку емкость он хочет плотнее получить
78294@mail.ru - 3D печать, крепления для L-boxx Bosch, Festool и многое другое. http://www.78294.ru/forum/48
|
|
|
|
|
|
vic_chao
|
Дата: Пятница, 19.05.2023, 03:38 | Сообщение # 5
|
|
|
Цитата Anat78 (  ) там в видео куча ошибок и прям бред несется часто, я не смотрю обычно такие видео Ну это видео тубик мне подкинул по теме. Фактически, единственное, что удалось найти по 40в зарядкам.
Цитата Anat78 (  ) Ток заряда акб в этом зарядном вообще по другому регулируется Про это вот интересно, не поделитесь информацией?
Трюк с шунтом вроде должен же работать, ведь на 18в зарядках тоже через него ток уменьшают. Чем он плох, помимо небольшого вандализма в заряднике?
|
|
|
|
|
|
Anat78
|
Дата: Пятница, 19.05.2023, 07:31 | Сообщение # 6
|
Администраторы
Anat78
Подполковник
- Сообщений:8160
- Репутация:67±
|
Цитата vic_chao (  ) Трюк с шунтом вроде должен же работать, ведь на 18в зарядках тоже через него ток уменьшают. схемотехника вообще другая поэтому не получится в 40в
Цитата vic_chao (  ) Про это вот интересно, не поделитесь информацией? потом обязательно все напишу как все будет подтверждено на 100процентов
78294@mail.ru - 3D печать, крепления для L-boxx Bosch, Festool и многое другое. http://www.78294.ru/forum/48
|
|
|
|
|
|
zhekae29
|
Дата: Понедельник, 02.10.2023, 22:31 | Сообщение # 7
|
Пользователи
zhekae29
Рядовой
- Сообщений:61
- Репутация:2±
|
Зарядки эти заметно искрят когда в розетку втыкаешь. Поставить термистор? Если да, то какой?
|
|
|
|
|
|
Anat78
|
Дата: Понедельник, 02.10.2023, 22:39 | Сообщение # 8
|
Администраторы
Anat78
Подполковник
- Сообщений:8160
- Репутация:67±
|
ставлю на 5 ом 5а 2 шт - 5D-15 - https://alli.pub/6si1fo
Последовательно
78294@mail.ru - 3D печать, крепления для L-boxx Bosch, Festool и многое другое. http://www.78294.ru/forum/48
|
|
|
|
|
|
sergeisam
|
Дата: Четверг, 11.01.2024, 01:00 | Сообщение # 9
|
Пользователи
sergeisam
Рядовой
- Сообщений:72
- Репутация:3±
|
Цитата vic_chao (  ) Фактически, единственное, что удалось найти по 40в зарядкам. Вот ещё видео по переделке на 220V
Хотелось бы узнать мнение по оному сюжету ...
Сообщение отредактировал sergeisam - Четверг, 11.01.2024, 01:05 |
|
|
|
|
|
Anat78
|
Дата: Четверг, 11.01.2024, 01:14 | Сообщение # 10
|
Администраторы
Anat78
Подполковник
- Сообщений:8160
- Репутация:67±
|
Можете ведь просто переделать по нему и отписаться нам что получмлось
78294@mail.ru - 3D печать, крепления для L-boxx Bosch, Festool и многое другое. http://www.78294.ru/forum/48
|
|
|
|
|
|
sergeisam
|
Дата: Среда, 31.01.2024, 22:19 | Сообщение # 11
|
Пользователи
sergeisam
Рядовой
- Сообщений:72
- Репутация:3±
|
Цитата Anat78 (  ) Можете ведь просто переделать Дошли, таки, руки до оной зарядки. Цитата Anat78 (  ) и отписаться нам что получмлось Отписываюсь ... Уже заряженная батарея, начиная от одного деления индикатора
 В процессе зарядки
Сообщение отредактировал sergeisam - Среда, 31.01.2024, 22:46 |
|
|
|
|
|
sergeisam
|
Дата: Среда, 31.01.2024, 22:38 | Сообщение # 12
|
Пользователи
sergeisam
Рядовой
- Сообщений:72
- Репутация:3±
|
И ещё.Это из видеоролика Доступно только для пользователей
это моя плата Доступно только для пользователей
Сообщение отредактировал sergeisam - Среда, 31.01.2024, 22:49 |
|
|
|
|
|
Anat78
|
Дата: Четверг, 01.02.2024, 01:01 | Сообщение # 13
|
Администраторы
Anat78
Подполковник
- Сообщений:8160
- Репутация:67±
|
Тут максимум можно 3Мб, лучше выложить видео на файлообменник и приложить ссылку
78294@mail.ru - 3D печать, крепления для L-boxx Bosch, Festool и многое другое. http://www.78294.ru/forum/48
|
|
|
|
|
|
horosh1994
|
Дата: Среда, 07.02.2024, 02:18 | Сообщение # 14
|
|
|
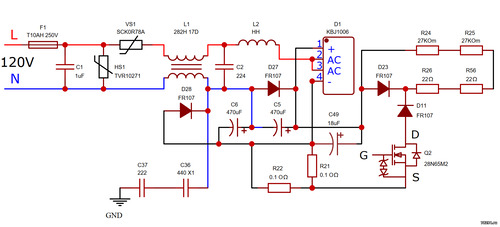
Есть ли уже результаты тестирования данной зарядки после адаптации под 220 вольт? Набросал небольшой участок схемы горячей части Makita DC40RА с позиционными обозначениями возможно кому-нибудь пригодится!
Сообщение отредактировал horosh1994 - Среда, 07.02.2024, 02:30 |
|
|
|
|
|
|
Anat78
|
Дата: Среда, 07.02.2024, 09:30 | Сообщение # 16
|
Администраторы
Anat78
Подполковник
- Сообщений:8160
- Репутация:67±
|

78294@mail.ru - 3D печать, крепления для L-boxx Bosch, Festool и многое другое. http://www.78294.ru/forum/48
|
|
|
|
|
|
Anat78
|
Дата: Среда, 07.02.2024, 09:40 | Сообщение # 17
|
Администраторы
Anat78
Подполковник
- Сообщений:8160
- Репутация:67±
|

78294@mail.ru - 3D печать, крепления для L-boxx Bosch, Festool и многое другое. http://www.78294.ru/forum/48
|
|
|
|
|
|
horosh1994
|
Дата: Среда, 07.02.2024, 11:25 | Сообщение # 18
|
|
|
Плата(модуль) с NTC термисторами не подскажите какое у них включение и сопротивление?
|
|
|
|
|
|
Anat78
|
Дата: Среда, 07.02.2024, 11:55 | Сообщение # 19
|
Администраторы
Anat78
Подполковник
- Сообщений:8160
- Репутация:67±
|
Увы не стал их фотографировать-рассматривать
78294@mail.ru - 3D печать, крепления для L-boxx Bosch, Festool и многое другое. http://www.78294.ru/forum/48
|
|
|
|
|
|
alekseykatskel
|
Дата: Четверг, 06.11.2025, 00:58 | Сообщение # 20
|
|
|
Цитата horosh1994 (  ) Плата(модуль) с NTC термисторами не подскажите какое у них включение и сопротивление? SCK075, 075, 056, 056, 056 последовательно
NTC SCK075 (7 Ом 5A) NTC SCK056 (5 Ом 6A)
|
|
|
|
|