|
Переделка зарядного DeWalt DE9107, DE9108, DE9116
|
|
|
Anat78
|
Дата: Вторник, 23.04.2019, 10:10 | Сообщение # 1
|
Администраторы
Anat78
Подполковник
- Сообщений:8256
- Репутация:68±
|
Переделка зарядного DeWalt DE9107, DE9108, DE9116 на 220 вольт
Инструкция DeWalt DE9107, DE9108, DE9116 : https://www.manualslib.com/products/Dewalt-De9107-8676084.html



Dewalt DE9107 D12 - P6KE51A
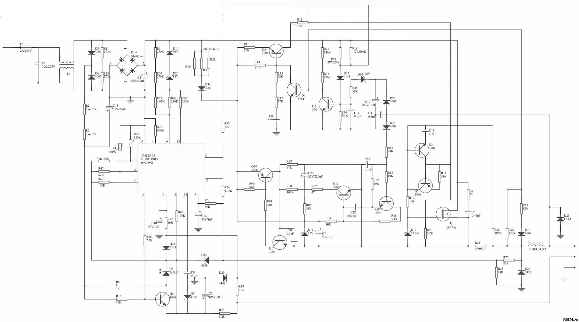
Dewalt DE9116 Номиналы элементов D23 - P6KE51A R49 - 180k С1 - написано 224К 400 L2 - LFU1005V03 DET0712 2304C D1..D6 -1N4006 большой электролит - 100 мкФ 250В Q5 - 3904-H10 Q1 (большой полевой транзистор на радиаторе) - FQP 16N25 микросхема - BD2005XR3



Схема DE9116:

Переделка на 220в заключается в следующем:
1 - меняем R3 \ R2 на 15K 2W 2 - меняем R38 и R52 на 15K 2W 3 - убираем R18 4 - заменяем большой электролит на 47мкФ 400В 5 - заменяем полевик на радиаторе на IRF740 6 - меняем стабилитроны D19 и D20 - чтобы в сумме были 186 вольт (у меня 36в и 150в - какие попались под руку)
Слева не переделанная, посередине на 110В, справа 220В


Обратная сторона

Поддержать развитие сайта можно здесь: http://serov1.ucoz.net/forum/0-0-0-36
78294@mail.ru - 3D печать, крепления для L-boxx Bosch, Festool и многое другое. http://www.78294.ru/forum/48
|
|
|
|
|
|
REWA_REWA
|
Дата: Суббота, 15.02.2020, 17:53 | Сообщение # 2
|
|
|
Помогите или подскажите где можно найти схему зарядного устройство DE9116 . C 2003 г. работал и сейчас требуется ремонт. Аккумуляторы ясно, что несколько раз менял . В схеме сгорел IRF740.
|
|
|
|
|
|
Anat78
|
Дата: Понедельник, 17.02.2020, 13:14 | Сообщение # 3
|
Администраторы
Anat78
Подполковник
- Сообщений:8256
- Репутация:68±
|
Переделка по польски:
Удаляем: R1,54-SMD, R2, R3, R7-SMD, R10, R38, R52, R18, R21, R22-SMD, R42, R51 C3 D2, D3, D4, D5, D19, D20/J5 Q1 Запаиваем: R1,54 270KΩ(SMD) R2,3 - 15KΩ /2W R7 - 22Ω(SMD) R10,38,52 - 120KΩ /2W R18 удаляется R21 - 0.11Ω`/2W (резюк отвечает за ток заряда) 0.22Ω транзистор греться не будет, но ток заряда уменьшится до 1.44A R22 - 150KΩ(SMD) R42 - 5.1Ω R51 - 820Ω(SMD) D2,3,4,5 - 1N5406 (вынул из компьютерного БП, оттуда-же взял входной фильтр) D19,20 - в сумме на 186 вольт C3 - 47µF /400V Q1 - IRF740
до:


после:

и еще переделка:



78294@mail.ru - 3D печать, крепления для L-boxx Bosch, Festool и многое другое. http://www.78294.ru/forum/48
|
|
|
|
|
|
Anat78
|
Дата: Понедельник, 17.02.2020, 13:17 | Сообщение # 4
|
Администраторы
Anat78
Подполковник
- Сообщений:8256
- Репутация:68±
|
Для такого варианта платы достаточно заменить:
1 - электролит на 47мкФ 400В 2 - полевик на радиаторе на IRF740

78294@mail.ru - 3D печать, крепления для L-boxx Bosch, Festool и многое другое. http://www.78294.ru/forum/48
|
|
|
|
|
|
Anat78
|
Дата: Четверг, 04.03.2021, 16:10 | Сообщение # 5
|
Администраторы
Anat78
Подполковник
- Сообщений:8256
- Репутация:68±
|
Инструкция DE9107: https://www.manualslib.com/products/Dewalt-De9107-8676084.html Ток заряда 2,6А Напряжение заряда 7,2 - 14,4В
Плата DELTA ADP-53/ NP
Зарядное DE9107 схема и переделка для заряда литиевых батарей:
Доступно только для пользователей
78294@mail.ru - 3D печать, крепления для L-boxx Bosch, Festool и многое другое. http://www.78294.ru/forum/48
|
|
|
|
|
|
Anat78
|
Дата: Четверг, 04.03.2021, 16:32 | Сообщение # 6
|
Администраторы
Anat78
Подполковник
- Сообщений:8256
- Репутация:68±
|
Еще схема 9107:
Доступно только для пользователей
78294@mail.ru - 3D печать, крепления для L-boxx Bosch, Festool и многое другое. http://www.78294.ru/forum/48
|
|
|
|
|