|
Понижающие модули DC-DC
|
|
|
Anat78
|
Дата: Четверг, 10.01.2019, 03:29 | Сообщение # 1
|
Администраторы
Anat78
Подполковник
- Сообщений:8159
- Репутация:67±
|
Понижающие модули DC-DC

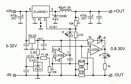
Ссылки, где покупал (слева-направо): 1. LM2596 без регулировки тока http://ali.pub/48k452 2. LM2596 с регулировкой тока http://ali.pub/3up9z4 3. XL4005 без регулировки тока http://ali.pub/3upa3l Сгорает от КЗ 4. XL4005, а теперь XL4015 с регулировкой тока http://ali.pub/3upa5x (в обеих версиях платы одинаковые результаты) 5. XL4016 с регулировкой тока http://ali.pub/3upabd

Плата на MP2307: http://ali.pub/3upaeo Плата на MP1584: http://ali.pub/3upah7
78294@mail.ru - 3D печать, крепления для L-boxx Bosch, Festool и многое другое. http://www.78294.ru/forum/48
|
|
|
|
|
|
|
Anat78
|
Дата: Воскресенье, 15.12.2019, 11:47 | Сообщение # 3
|
Администраторы
Anat78
Подполковник
- Сообщений:8159
- Репутация:67±
|
Приклеил с обратной стороны малюсенький радиатор 20х20х6мм в надежде хоть немного охладить пыл горячего устройства

Подал на вход 12,5В выставил на выходе 5В и нагрузил на 4A для прогрева. Примерно через 15 минут плата и радиатор очень сильно разогрелись, особенно расстроил нагрев входного конденсатора — свыше 100°С от рядом расположенного диода, в таком режиме он долго не проработает. Дроссель также нагрелся свыше 100°С. Примерно через час такой работы, напряжение на выходе стало подозрительно снижаться и прыгать, решил понаблюдать чем это закончится (запас микросхем позволяет). Закончилось тепловым пробоем диода Шоттки SK86  pdf.datasheetcatalog.com/datasheet/mcc/SK83.pdf
78294@mail.ru - 3D печать, крепления для L-boxx Bosch, Festool и многое другое. http://www.78294.ru/forum/48
|
|
|
|
|