
Приветствую Вас,
Гость
Форумчане:
Всего пользователей
|
Форум Электроинструмент Схемы BMS, подключение и тесты Блок питания s-480-24 схема |
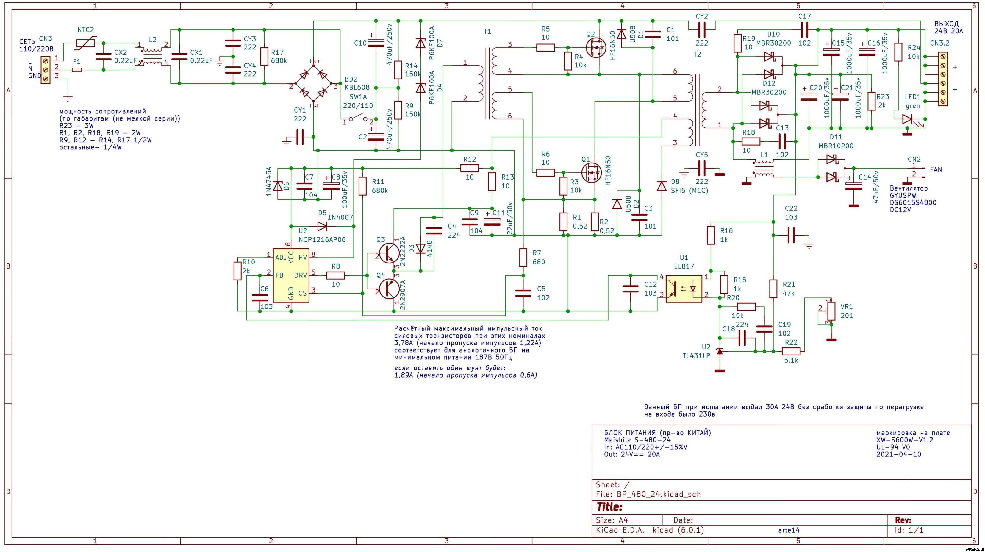
Блок питания s-480-24 схема | |||||||||
| |||||||||
|
| |||
| |||
|
Форум Электроинструмент Схемы BMS, подключение и тесты Блок питания s-480-24 схема |
Блок питания s-480-24 схема | |||||||||
| |||||||||
|
| |||
| |||