|
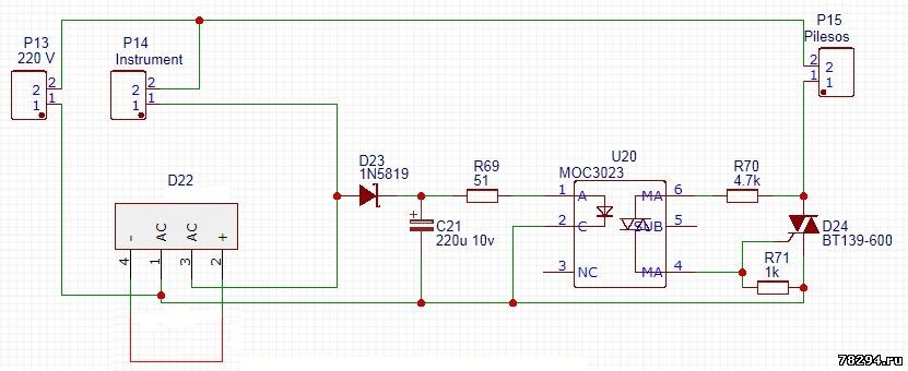
Устройство синхронного включения инструмента для пылесоса
|
|
|
|
|
Anat78
|
Дата: Воскресенье, 29.12.2019, 19:49 | Сообщение # 3
|
Администраторы
Anat78
Подполковник
- Сообщений:8159
- Репутация:67±
|
Еще сделал заказ на 3,5кВт блок синхронного включения инструмента:
В комплекте: Розетка двойная наружная с заземлением со шторками Schneider Electric ЭТЮД IP44 белая PA16-244B - 350р Кабель 4 метра КГхл 3*2,5 - 61р/м
итого 1780р

Доступно только для пользователей
78294@mail.ru - 3D печать, крепления для L-boxx Bosch, Festool и многое другое. http://www.78294.ru/forum/48
|
|
|
|
|
|
Anat78
|
Дата: Четверг, 22.10.2020, 14:50 | Сообщение # 4
|
Администраторы
Anat78
Подполковник
- Сообщений:8159
- Репутация:67±
|
Еще отправил заказчику блок:
78294@mail.ru - 3D печать, крепления для L-boxx Bosch, Festool и многое другое. http://www.78294.ru/forum/48
|
|
|
|
|
|
nemecz
|
Дата: Пятница, 02.04.2021, 19:09 | Сообщение # 5
|
|
|
Anat78, Привет, хочу такую розетку Розетка двойная наружная с заземлением со шторками Schneider Electric ЭТЮД IP44 белая PA16-244B Кабель 2 метра КГхл 3*2,5
|
|
|
|
|
|
Anat78
|
Дата: Суббота, 03.04.2021, 20:05 | Сообщение # 6
|
Администраторы
Anat78
Подполковник
- Сообщений:8159
- Репутация:67±
|
Здравствуйте, пишите адрес на почту 78294@mail.ru для отправки вам
78294@mail.ru - 3D печать, крепления для L-boxx Bosch, Festool и многое другое. http://www.78294.ru/forum/48
|
|
|
|
|
|
Anat78
|
Дата: Среда, 10.08.2022, 10:07 | Сообщение # 7
|
Администраторы
Anat78
Подполковник
- Сообщений:8159
- Репутация:67±
|
Еще отправил заказчику:
78294@mail.ru - 3D печать, крепления для L-boxx Bosch, Festool и многое другое. http://www.78294.ru/forum/48
|
|
|
|
|
|
Anat78
|
Дата: Среда, 22.02.2023, 14:50 | Сообщение # 8
|
Администраторы
Anat78
Подполковник
- Сообщений:8159
- Репутация:67±
|
Еще один синхронизатор:
78294@mail.ru - 3D печать, крепления для L-boxx Bosch, Festool и многое другое. http://www.78294.ru/forum/48
|
|
|
|
|
|
praetorians1982
|
Дата: Суббота, 05.10.2024, 00:45 | Сообщение # 9
|
|
|
Доброго дня.
Во втором сообщении со схемой печатной платы, на самой плате обозначен диод D25 на схеме же его нет, обозначена перемычка. И в описании запчастей он отсутствует. Можете подсказать его номинал.
|
|
|
|
|
|
Anat78
|
Дата: Суббота, 05.10.2024, 01:38 | Сообщение # 10
|
Администраторы
Anat78
Подполковник
- Сообщений:8159
- Репутация:67±
|
Да D25 подбирается при настройке по надежности срабатывания под нагрузкой например для 1 квт - 10А10
78294@mail.ru - 3D печать, крепления для L-boxx Bosch, Festool и многое другое. http://www.78294.ru/forum/48
|
|
|
|
|