|
Отвертка акб Bosch IXO II 2 схема и ремонт
|
|
|
Anat78
|
Дата: Понедельник, 24.06.2019, 10:54 | Сообщение # 1
|
Администраторы
Anat78
Подполковник
- Сообщений:8168
- Репутация:67±
|
Отвертка акб Bosch IXO II 2 схема и ремонт Bosch IXO II / 3603J59800 Bosch IXO Akkuschrauber 3,6V 3603J59800 m. Station 2607225089




Аккумуляторный шуруповёрт IXO Артикул 3 603 J59 8.. Номинальное напряжение [В] 3,6 Максимальная скорость холостого хода [об/мин] 180 Максимальный крутящий момент для завинчивания твёрдых/мягких шурупов согласно ISO 5393 [Нм] 3,0/2,0 Максимальный диаметр шурупа [мм] 5 Масса согласно процедуре EPTA 01/2003 [кг] 0,3 Ёмкость аккумулятора [Ач] 1,0 Зарядное устройство 3,6 В/250 мА Время зарядки, примерно [ч] 5
Bosch IXO II 2 разборка
78294@mail.ru - 3D печать, крепления для L-boxx Bosch, Festool и многое другое. http://www.78294.ru/forum/48
|
|
|
|
|
|
svkochnev
|
Дата: Среда, 29.12.2021, 13:18 | Сообщение # 2
|
|
|


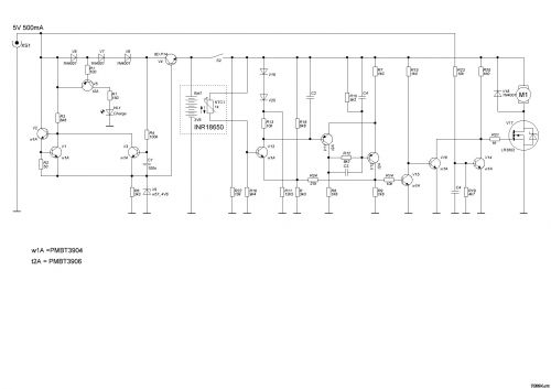
Схема срисована с платы аккумуляторных ножниц SKIL 0755. Очень похожа на аналогичные от отвёрток, но есть исключения и дополнения: - отсутствует реверс двигателя; - отсутствует подсветка; - добавлен каскад защиты от перегрева аккумулятора (NTC1 - V13); - добавлен каскад защиты от включения двигателя во время зарядки (V14).
Сообщение отредактировал svkochnev - Среда, 29.12.2021, 13:29 |
|
|
|
|
|
Anat78
|
Дата: Воскресенье, 19.10.2025, 15:19 | Сообщение # 3
|
Администраторы
Anat78
Подполковник
- Сообщений:8168
- Репутация:67±
|
Инструкция - https://www.manual.nz/bosch/ixo-ii/manual
Схема Bosch IXO II / 3603J59800 / EU 3.6 Volt Spare Parts 3 603 J59 800 - IXO II/ 3.6 V /EU

653 - CHARGER EU 230/3.6V BSD-2607225089.A1 2607225089 653 - BATTERY CHARGER GB 230/3.6V BSD-2607225091.A0 2607225091 653 - CHARGER AUS 240/3.6V BSD-2607225093.A1 2607225093 653 - CHARGER J 100/3.6V BSD-2607225095.A0 2607225095 801 - CORDLESS SCREW DRIVER EU. GB. AUS BSD-2609000714.A0 2609000714 801 - CORDLESS SCREW DRIVER J BSD-2609160107.A0 2609160107
В первых был акб 1ач, потом стали ставить самсунг 13R
78294@mail.ru - 3D печать, крепления для L-boxx Bosch, Festool и многое другое. http://www.78294.ru/forum/48
|
|
|
|
|
|
|
|