|
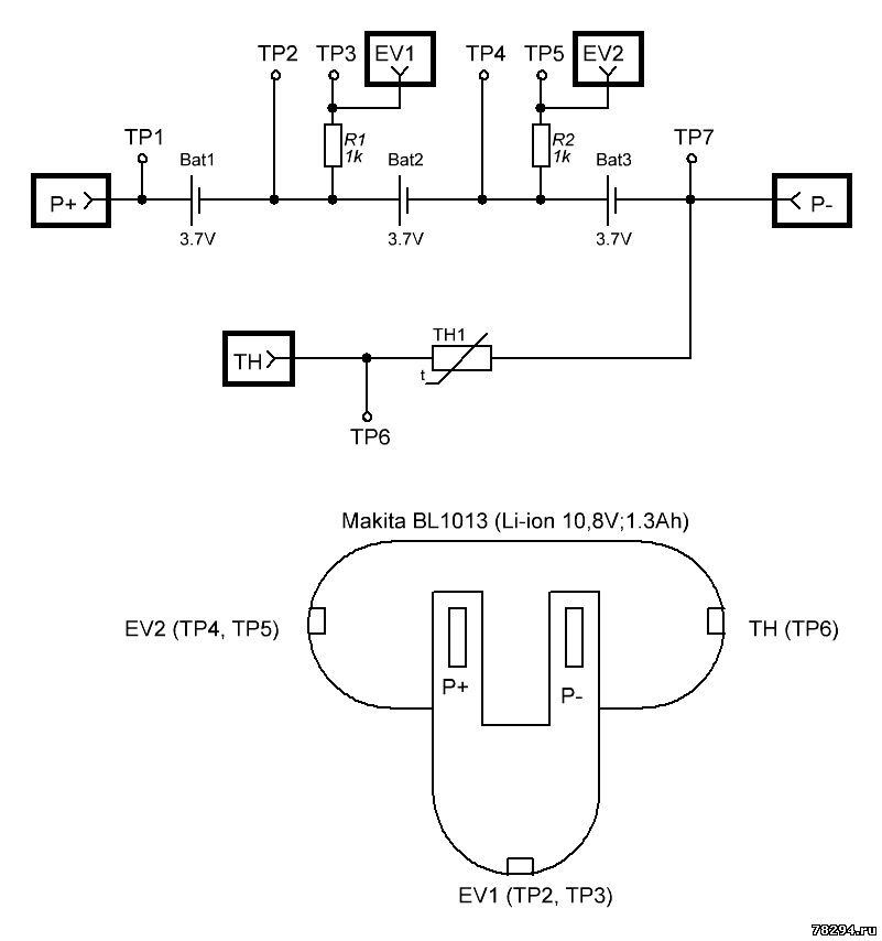
Аккумулятор Makita 10,8в BL1013 ремонт и разборка
|
|
|
|
|
Anat78
|
Дата: Суббота, 25.04.2020, 04:07 | Сообщение # 3
|
Администраторы
Anat78
Подполковник
- Сообщений:8249
- Репутация:68±
|
Еще сделанная батарея
Старые элементы показали уже мень 500мАч емкости

Обращайтесь, пишите на почту, всегда помогу и переделаю ваши батареи на литий https://www.avito.ru/serov....4887428 По всем вопросам обращайтесь ко мне на почту 78294@mail.ru Помогу с переделкой зарядных или переделаю любое зарядное от 300р. Переделаю аккумуляторы на литиевые элементы от 1000р. Регистрируйтесь и оставляйте комментарии с вопросами и пожеланиями.
78294@mail.ru - 3D печать, крепления для L-boxx Bosch, Festool и многое другое. http://www.78294.ru/forum/48
|
|
|
|
|
|
Anat78
|
Дата: Вторник, 28.04.2020, 23:41 | Сообщение # 4
|
Администраторы
Anat78
Подполковник
- Сообщений:8249
- Репутация:68±
|
Еще акб с алиэкспресса, элементы 18650 на 1,3ач

78294@mail.ru - 3D печать, крепления для L-boxx Bosch, Festool и многое другое. http://www.78294.ru/forum/48
|
|
|
|
|
|
|
Anat78
|
Дата: Четверг, 31.03.2022, 15:22 | Сообщение # 6
|
Администраторы
Anat78
Подполковник
- Сообщений:8249
- Репутация:68±
|
Еще сделал батареи на 2,6ач для лобзика:

78294@mail.ru - 3D печать, крепления для L-boxx Bosch, Festool и многое другое. http://www.78294.ru/forum/48
|
|
|
|
|
|
Anat78
|
Дата: Четверг, 24.11.2022, 10:04 | Сообщение # 7
|
Администраторы
Anat78
Подполковник
- Сообщений:8249
- Репутация:68±
|
И для шуруповерта:
78294@mail.ru - 3D печать, крепления для L-boxx Bosch, Festool и многое другое. http://www.78294.ru/forum/48
|
|
|
|
|
|
Anat78
|
Дата: Среда, 28.12.2022, 16:52 | Сообщение # 8
|
Администраторы
Anat78
Подполковник
- Сообщений:8249
- Репутация:68±
|
2 х 2,6ач:
78294@mail.ru - 3D печать, крепления для L-boxx Bosch, Festool и многое другое. http://www.78294.ru/forum/48
|
|
|
|
|
|
Anat78
|
Дата: Четверг, 16.03.2023, 15:19 | Сообщение # 9
|
Администраторы
Anat78
Подполковник
- Сообщений:8249
- Репутация:68±
|
Еще пару акб сделал на 2,6ач, а старые умерли совсем, емкость около 0,3ач осталась
78294@mail.ru - 3D печать, крепления для L-boxx Bosch, Festool и многое другое. http://www.78294.ru/forum/48
|
|
|
|
|
|
Anat78
|
Дата: Понедельник, 09.10.2023, 09:20 | Сообщение # 10
|
Администраторы
Anat78
Подполковник
- Сообщений:8249
- Репутация:68±
|
Еще 3 шт сделал на 2,6ач:
78294@mail.ru - 3D печать, крепления для L-boxx Bosch, Festool и многое другое. http://www.78294.ru/forum/48
|
|
|
|
|
|
Anat78
|
Дата: Понедельник, 27.11.2023, 09:57 | Сообщение # 11
|
Администраторы
Anat78
Подполковник
- Сообщений:8249
- Репутация:68±
|
Еще один сделал акб на 2,6ач:
78294@mail.ru - 3D печать, крепления для L-boxx Bosch, Festool и многое другое. http://www.78294.ru/forum/48
|
|
|
|
|