|
Зарядное устройство Wosai 21 вольт схема
|
|
|
|
kai50505
|
Дата: Вторник, 07.12.2021, 14:42 | Сообщение # 2
|
Пользователи
kai50505
Рядовой
- Сообщений:29
- Репутация:0±
|
На этом ЗУ был перезаряд 5S, было свыше 22 вольт, хотел улучшить - плату выбросил. В этот макитовский корпус ЗУ поставил импульсник на 24 V 2А + понижающий преобразователь CC\CV на XL4015 + туда вошел и вентилятор.
|
|
|
|
|
|
Anat78
|
Дата: Вторник, 07.12.2021, 14:54 | Сообщение # 3
|
Администраторы
Anat78
Подполковник
- Сообщений:8174
- Репутация:67±
|
Или понизить просто выдаваемое напряжение самим зарядным до 20,5 вольт заменив резистор смд
78294@mail.ru - 3D печать, крепления для L-boxx Bosch, Festool и многое другое. http://www.78294.ru/forum/48
|
|
|
|
|
|
div
|
Дата: Суббота, 19.02.2022, 21:07 | Сообщение # 4
|
|
|
Состоит зарядное из двух независимых частей.
Схема индикации режима ожидания и режима заряда на lm358, задействован один ОУ, входы ОУ по минусовой шине измеряют напряжение на шунте 0,1Ом.
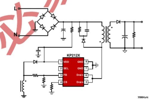
Высокая часть. Собрано на контроллере kiwi datasheet.lcsc.com/szlcsc/KIWI-KP2124DP_C310448.pdf Схема соответствует даташиту

Если опустить технические подробности, то упрощенно работает это так: При включении в сеть, контроллер находиться в режиме ожидания. При установке батареи происходит запуск вследствии уменьшения напряжения на выходе. Контроллер во время заряда отслеживает ток потребления до уровня напряжения холостого хода. Затем переходит в режим ожидания. Если ток не падает до… предположительно 10мА, фигурирует в даташите, а в китайском я не силён, не измерил если честно, то скважность импульсов будет автоматически увеличиваться, напряжение на батарее расти до…много... я отключил батарею на 21,8В. И не важно, что изначально выставлено 21,5В. Почему не произошло отключение? Всё дело в отсутствии контроля напряжения в... Например Макитовских батареях. При зарядке таких и им подобных батарей ток не падает и не позволяет перейти контроллеру в режим ожидания. В wosai батареях такое отключение есть.
Нельзя использовать данное зарядное устройство как есть с батареями без контроля отключения или с балансирами.
Снизить напряжение до… разумных пределов. До включения балансиров в работу. Напряжение составит… 4,15х5=20,75В. Потеряем немного в ёмкости, зато продлим жизнь аккумуляторов. За скважность, а значит за напряжение на выходе отвечают вот эти два резистора R6&R4

Уменьшаем R6, пока не получим приемлемый результат.

|
|
|
|
|
|
emotiondigree
|
Дата: Вторник, 31.05.2022, 00:33 | Сообщение # 5
|
Пользователи
emotiondigree
Рядовой
- Сообщений:14
- Репутация:0±
|
Можно ли таким ЗУ WOSAI заряжать оригинальную макитовскую АКБ у которой заблокировалась BMS и оригинальное ЗУ эту АКБ перестало воспринимать?
|
|
|
|
|
|
Anat78
|
Дата: Вторник, 31.05.2022, 04:11 | Сообщение # 6
|
Администраторы
Anat78
Подполковник
- Сообщений:8174
- Репутация:67±
|
Очень не желательно!
78294@mail.ru - 3D печать, крепления для L-boxx Bosch, Festool и многое другое. http://www.78294.ru/forum/48
|
|
|
|
|
|
emotiondigree
|
Дата: Вторник, 31.05.2022, 11:55 | Сообщение # 7
|
Пользователи
emotiondigree
Рядовой
- Сообщений:14
- Репутация:0±
|
Цитата Anat78 (  ) Очень не желательно! Я раз пять разряжал инструментом такую АКБ, потом соответственно заряжал и после пяти циклов проверял ячейки. Все ячейки сбалансированы. Максимум на сотку вольт разница была. На шестой раз для профилактики заряжаю через балансное ЗУ
Видимо ток зарядки маленький, зарядка длится долго и ячейки заряжаются равномерно.
Сообщение отредактировал emotiondigree - Вторник, 31.05.2022, 11:59 |
|
|
|
|
|
div
|
Дата: Вторник, 31.05.2022, 15:46 | Сообщение # 8
|
|
|
Цитата emotiondigree (  ) потом соответственно заряжал И на каком напряжении заряд закончился?
|
|
|
|
|
|
emotiondigree
|
Дата: Понедельник, 06.06.2022, 12:34 | Сообщение # 9
|
Пользователи
emotiondigree
Рядовой
- Сообщений:14
- Репутация:0±
|
На всех ячейках по 4,18 вольт плюс-минус сотка
Сообщение отредактировал emotiondigree - Понедельник, 06.06.2022, 12:35 |
|
|
|
|
|
div
|
Дата: Вторник, 07.06.2022, 00:02 | Сообщение # 10
|
|
|
Цитата emotiondigree (  ) На всех ячейках по Вспомнился старый анекдот(суть) - Летят в самолёте чукча и грузин. -Куда? -Патамушто. ............... Нет, умножить на 5 я могу. Только вот в чём вопрос - что остановило заряд в макитовской батарее? В восаевской, контроллер батареи тупо закрывает мосфет, ток падает до нуля, зарядное переходит в режим ожидания, типа Грин мод. А в макитовской такого нет. Поэтому зарядное будет повышать напряжение на выходе, до... Плюс 3-4 вольт от настройки скажем. И это не предел. Такая схемотехника у этого зарядного, в матчасти же прописано. А вот чтобы это зарядное отключалось, надо ввести в него небольшую доработку. У меня на муське есть обзор на это зарядное устройство. По поиску можно найти. Попробую сюда картинку прицепить.
Добавлено (07.06.2022, 00:14) --------------------------------------------- Зарядное устройство для оригинальных Макитовских батарей 21В(после напильника) на мизерах. Трепанация. Особенности работы. Не стандартное отключение батареи.И пр... . https://mysku.club/blog/aliexpress/88780.html
|
|
|
|
|
|
emotiondigree
|
Дата: Вторник, 07.06.2022, 01:34 | Сообщение # 11
|
Пользователи
emotiondigree
Рядовой
- Сообщений:14
- Репутация:0±
|
В следующий раз зафиксирую общее напряжение в момент Грин Мода. Я не радиоэлектронщик, поэтому не знаю, что останавливает зарядку в зарядном Восай или в BMS аккумулятора.Добавлено (12.07.2022, 13:02) --------------------------------------------- Общее напряжение АКБ Makita BL1830B 20,5 вольт.
|
|
|
|
|
|
emotiondigree
|
Дата: Вторник, 12.07.2022, 16:49 | Сообщение # 12
|
Пользователи
emotiondigree
Рядовой
- Сообщений:14
- Репутация:0±
|
На днях подпалил ЗУ аккумулятором с АиЭкспресс. Чем можно заменить чип на плате?
|
|
|
|
|
|
div
|
Дата: Вторник, 12.07.2022, 20:02 | Сообщение # 13
|
|
|
Сверху в сообщениях есть марка. Шимка стандарт, можно другой заменить, но обвязку менять придётся. Всё от опыта зависит. Полевик выгорел в чипе. Надо смотреть ёмкость в снаббере как минимум.
Сообщение отредактировал div - Вторник, 12.07.2022, 20:03 |
|
|
|
|