|
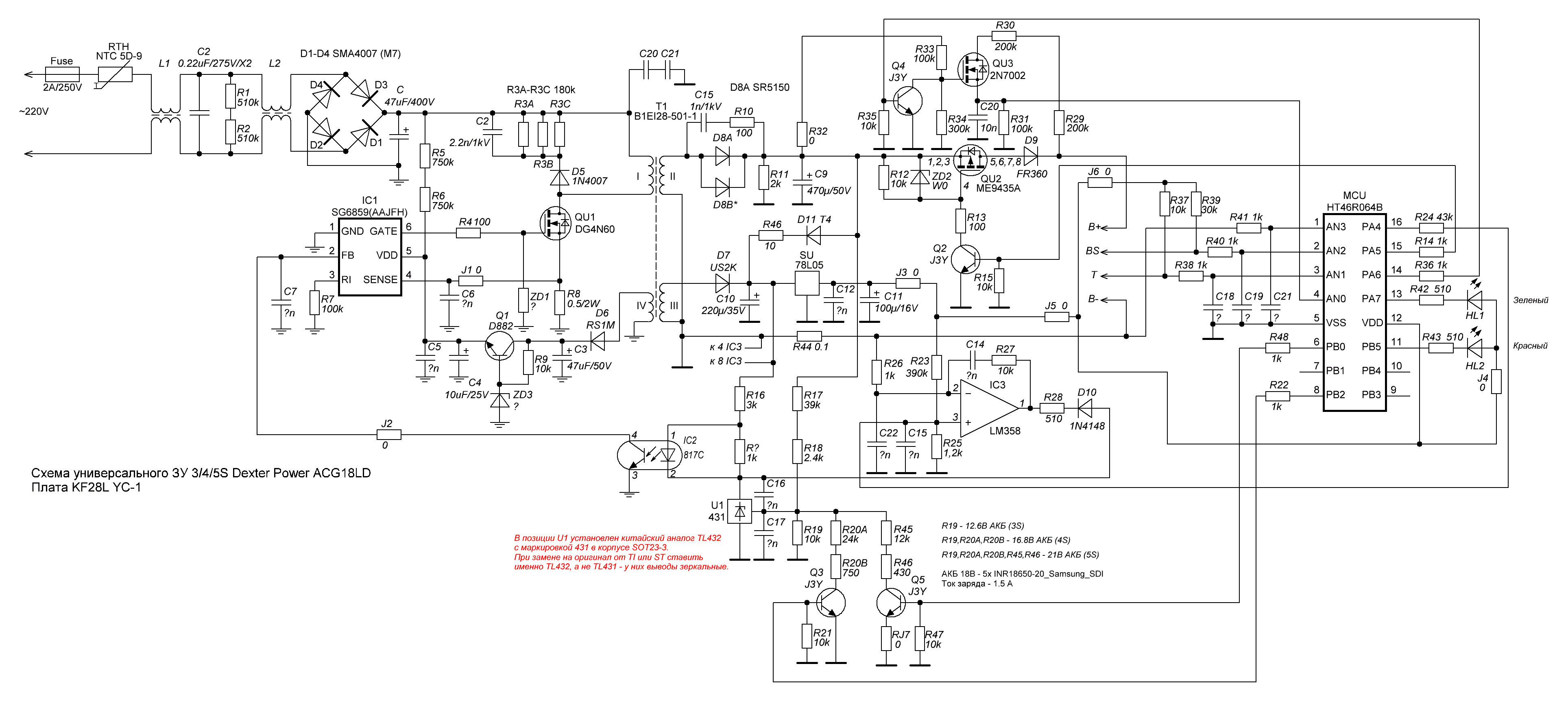
Зарядное устройство Dexter Power ACG18LD схема
|
|
|
Anat78
|
Дата: Четверг, 31.12.2020, 11:18 | Сообщение # 1
|
Администраторы
Anat78
Подполковник
- Сообщений:8132
- Репутация:67±
|
Зарядное устройство Dexter Power ACG18LD, шасси KF28L схема
Универсальное ЗУ Dexter Power ACG18LD для Li-Ion АКБ для портативного элетроинструмента Dexter.
Инструкция: https://www.manualslib.com/manual/1433783/Jobmate-Acg18ld3.html



стабилитроны ZD1 и ZD3 на 15 вольт


В общем пробило диод D8A, за ним в мир иной отошли ШИМ (IC1), MOSFET (QU1) и резисторы обвязки (R4 и R8), линейный стабилизатор (Q1 и ZD3).
Все заменил. Оригиналы D8A (SR5150) и QU1 (DG4N60) не нашел, заменил соответственно на 10CTQ150 и BUZ90AF. Диод специально поставил сдвоенный в корпусе ТО-220 запараллелив его и снабдив маленьким радиатором (сначала поставил FR307, но под нагрузкой он сгорел за пару секунд). Превентивно поменял все электролиты.
В итоге ЗУ работает, но на номинальном токе (1,5 А) сильно греется диод на выходе D8A. За ним также нагреваются С9-С11 и SU (возможно прогреваются от D8A). QU1 греется не сильно. На холостую ничего не греется. Плата под D8A сильно потемневшая - значит диод грелся сновья и однажды не выдержал. Налицо просчеты китайской инженерной мысли.
Задача: смягчить тепловой режим D8A тем самым повысив надежность конструкции. Что сделал сам: поставил двойной диод на общий ток в 10А снабдив его радиатором, заменил электролиты на LowESR шунтировав их керамикой. Эффект минимален.
при Iзар=1A температура с запасом приемлемая, но время заряда увеличивается в 1.5 раза).
78294@mail.ru - 3D печать, крепления для L-boxx Bosch, Festool и многое другое. http://www.78294.ru/forum/48
|
|
|
|
|
|
abcsamararu
|
Дата: Суббота, 12.03.2022, 20:56 | Сообщение # 2
|
|
|
Огромное спасибо за выложенную публикацию! Позвольте обращусь за помощью? Среди утрат моего зарядника все тот же список "пострадавших", кроме D8 Так же пробит ZD3. Какой элемент Вы поставили вместо пробитого? По схеме нет маркировки
|
|
|
|
|
|
Anat78
|
Дата: Суббота, 12.03.2022, 21:23 | Сообщение # 3
|
Администраторы
Anat78
Подполковник
- Сообщений:8132
- Репутация:67±
|
подходит любой на 15в
http://alli.pub/69u77j
78294@mail.ru - 3D печать, крепления для L-boxx Bosch, Festool и многое другое. http://www.78294.ru/forum/48
|
|
|
|
|
|
mironi2015
|
Дата: Воскресенье, 04.06.2023, 12:46 | Сообщение # 4
|
|
|
Добрый день.У меня аналогичная ситуация как описана выше. Очень интересные сообщения. Не могли бы помочь с определением емкости конденсатора С6, он сгорел, на нем и не было надписи. Буду очень благодарен!
|
|
|
|
|
|
Anat78
|
Дата: Понедельник, 05.06.2023, 10:08 | Сообщение # 5
|
Администраторы
Anat78
Подполковник
- Сообщений:8132
- Репутация:67±
|
c6 - 560р
78294@mail.ru - 3D печать, крепления для L-boxx Bosch, Festool и многое другое. http://www.78294.ru/forum/48
|
|
|
|
|
|
mironi2015
|
Дата: Вторник, 06.06.2023, 20:42 | Сообщение # 6
|
|
|
Премного благодарен! Вы делаете очень нужную и полезную работу для людей!!!
|
|
|
|
|
|
madrhino937
|
Дата: Воскресенье, 03.09.2023, 17:05 | Сообщение # 7
|
|
|
Ребята помогите, аналогичная ситуация. Задолбался уже. Все так же, заменил то же что и вы, но теперь на выходе после диода D8 12,8в на самих клемах 10в вставляешь АКБ падает до 4. При включении в сеть горит зеленый, подключаешь батарею загорается красный, а зеленый не гаснет. Зарядное на 12в. Плата KF-09L схемотехника почти такая же кроме Q3,Q4,Q5, QU3 которые отсутствуют. У меня правда два провода на выход выходят B+ и B-, причем B- на клему - акб, а B+ на среднюю клему акб DS вроде там написано.
|
|
|
|
|
|
kurtkrugloe5399
|
Дата: Пятница, 16.05.2025, 23:05 | Сообщение # 8
|
|
|
Помогите пожалуйста, Когда ставлю на заряд акб, то на зарядном поочерёдно мигают красная и зелёная лампы. Красная горит чуть дольше, чем зелёная. Как будто начинается зарядка, и зарядное уходит в защиту или думает, что акб заряжен. Акб проверен на другом таком же зарядном. Если акб полностью заряжен, то горит зелёная лампа.
|
|
|
|
|