|
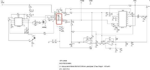
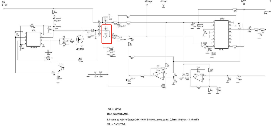
Схема зарядное устройство Bosch AL 2425 DV
|
|
|
Anat78
|
Дата: Суббота, 09.07.2022, 15:06 | Сообщение # 31
|
Администраторы
Anat78
Подполковник
- Сообщений:8274
- Репутация:69±
|
Все верно!
78294@mail.ru - 3D печать, крепления для L-boxx Bosch, Festool и многое другое. http://www.78294.ru/forum/48
|
|
|
|
|
|
nizamoffaidar2017
|
Дата: Четверг, 02.03.2023, 12:08 | Сообщение # 32
|
Пользователи
nizamoffaidar2017
Рядовой
|
День добрый! Решил переделать зарядник AL2425DV под зарядку батарей Литий 12,6 в с помощью популярного понижающего преобразователя dc-dc на XL4015. Преобразователь подключал к выходным клеммам зарядника. Настройка на напряжение 12,6 и ток 1 А проведена. При включении батареи и зарядника плата преобразователя отключается на входе 3 В. После отсоединения от зарядника плату подключил к блоку питания на 18 вольт с максимальным током на выходе 3 А. Плата работает и заряжает аккумулятор. Может ли напряжение ХХ зарядника отключать плату преобразователя ? На ХХ в заряднике 40 В. Зарядник потом также проверил зарядкой Ni-Cd батареи.
|
|
|
|
|
|
Anat78
|
Дата: Четверг, 02.03.2023, 17:46 | Сообщение # 33
|
Администраторы
Anat78
Подполковник
- Сообщений:8274
- Репутация:69±
|
Цитата nizamoffaidar2017 (  ) Преобразователь подключал к выходным клеммам зарядника это неправильно имитируйте батарею просто на выходе
78294@mail.ru - 3D печать, крепления для L-boxx Bosch, Festool и многое другое. http://www.78294.ru/forum/48
|
|
|
|
|
|
loganec62
|
Дата: Вторник, 28.03.2023, 11:27 | Сообщение # 34
|
|
|
Здравствуйте! Использовал данную зарядку, как лабораторный блок питания длительное время, всё работало как надо с регулировкой напряжения от 1,5 В до 40 В, то что надо, но случилось, что случилось. При к.з. сгорел предохранитель, 2 диода из моста и полевик. Всё заменил, полевики заказал на али, за 5 шт. 150 руб. Включил через лампочку и вроде бы всё заработало, а именно появились 40 В, но подключая небольшую нагрузку менее 100 мА сразу сгорает полевик. Спасибо последовательно подключенной 40 Вт лампочке и теперь выгорает только полевик. Вообщем все 5 я спалил пробуя разные режимы, в том числе и замена стабилитрона на 25 В. Микросхему ШИМ проверил, 6 и 7 нога не звонится, при подачи питания от внешнего источника импульсы присутствуют. Создается ощущение что полевой транз. выгорает от пробоя по напряжению, т.к. стоит предохранитель на 0,5 А, а у полевого транзистора максимальный ток более 5 А и предохранитель не срабатывает. Грешу на бракованную партию. Кто нибудь с этим сталкивался? Нашел у нас в городе такой полевой транз только 50Z, т.е. на 500 В, хочу попробовать, а то с али ждать долго следующую партию. Кстати полевик пробивается полностью сток, исток, затвор звонится на ноль.
Сообщение отредактировал loganec62 - Вторник, 28.03.2023, 11:28 |
|
|
|
|
|
Anat78
|
Дата: Вторник, 28.03.2023, 21:03 | Сообщение # 35
|
Администраторы
Anat78
Подполковник
- Сообщений:8274
- Репутация:69±
|
На али почти все транзисторы подделки, трудно найти оригинал увы
78294@mail.ru - 3D печать, крепления для L-boxx Bosch, Festool и многое другое. http://www.78294.ru/forum/48
|
|
|
|
|
|
loganec62
|
Дата: Вторник, 28.03.2023, 23:26 | Сообщение # 36
|
|
|
Да, потвердилось, т.е. все пять с али были бракованные. У меня есть еще вопрос, а нужно ли подключать датчик температуры к этой зарядке если переделано на литий? И интересно, а как зарядка отключала раньше аккумы полностью заряженные если у данной зарядки нет на выходе ключей в принципе. Но заряд я так понимаю она определяла по напряжению и датчику температуры.
|
|
|
|
|
|
Anat78
|
Дата: Среда, 29.03.2023, 11:40 | Сообщение # 37
|
Администраторы
Anat78
Подполковник
- Сообщений:8274
- Репутация:69±
|
Цитата loganec62 (  ) нужно ли подключать датчик температуры к этой зарядке если переделано на литий? Обязательно
Цитата loganec62 (  ) как зарядка отключала раньше аккумы полностью заряженные если у данной зарядки нет на выходе ключей в принципе полностью не отключалась - снижался сильно ток заряда, просто через оптопару обратная связь тут
78294@mail.ru - 3D печать, крепления для L-boxx Bosch, Festool и многое другое. http://www.78294.ru/forum/48
|
|
|
|
|
|
loganec62
|
Дата: Среда, 29.03.2023, 21:11 | Сообщение # 38
|
|
|
Спасибо за информацию!
|
|
|
|
|
|
wolverine-74
|
Дата: Четверг, 04.01.2024, 14:56 | Сообщение # 39
|
|
|
Здравствуйте, подскажите номинал стабилитрона для перевода ЗУ на 12,6В Li-Ion через BMS 3S 40A ? Выше рекомендуют на 25В, не много это будет для моего случая?
|
|
|
|
|
|
Anat78
|
Дата: Четверг, 04.01.2024, 15:14 | Сообщение # 40
|
Администраторы
Anat78
Подполковник
- Сообщений:8274
- Репутация:69±
|
да 25в если бмс исправная то все будет работать
78294@mail.ru - 3D печать, крепления для L-boxx Bosch, Festool и многое другое. http://www.78294.ru/forum/48
|
|
|
|
|
|
Anat78
|
Дата: Четверг, 11.04.2024, 14:38 | Сообщение # 41
|
Администраторы
Anat78
Подполковник
- Сообщений:8274
- Репутация:69±
|
Схема как подключаете бмс и термодатчик в новой батареи?
78294@mail.ru - 3D печать, крепления для L-boxx Bosch, Festool и многое другое. http://www.78294.ru/forum/48
|
|
|
|
|
|
ser461gey
|
Дата: Четверг, 11.04.2024, 15:04 | Сообщение # 42
|
Пользователи
ser461gey
Рядовой
- Сообщений:10
- Репутация:3±
|
Цитата Anat78 (  ) Схема как подключаете бмс и термодатчик в новой батареи? Колодка без переделки от nicd акума, (термодатчик стоит как и был плюс резистор впаяный) BMS подключена к плюсу и минусу в колодке.
|
|
|
|
|
|
Anat78
|
Дата: Четверг, 11.04.2024, 15:56 | Сообщение # 43
|
Администраторы
Anat78
Подполковник
- Сообщений:8274
- Репутация:69±
|
просто подключите термодатчик к плате бмс
78294@mail.ru - 3D печать, крепления для L-boxx Bosch, Festool и многое другое. http://www.78294.ru/forum/48
|
|
|
|
|
|
ser461gey
|
Дата: Четверг, 11.04.2024, 16:42 | Сообщение # 44
|
Пользователи
ser461gey
Рядовой
- Сообщений:10
- Репутация:3±
|
Цитата Anat78 (  ) просто подключите термодатчик к плате бмс Спасибо попробую, Пересмотрел платы бмс только на одной есть возможность подключения.
|
|
|
|
|
|
bastaller
|
Дата: Пятница, 19.09.2025, 17:07 | Сообщение # 45
|
|
|
Цитата Anat78 (  ) Понизить ток можно откусив один из трех шунтов 0,22 ома Cпасибо за тему, очень полезно! Тоже 14.4, почитав ветку сделал 4s2p.
Стабилитрон вставил на 24В 1Вт. Теперь вопрос. А ещё ниже можно ток понизить? Второй шунт если выпаять, какой ток будет? Не хочу насиловать аккумуляторы, хотя вроде бы и высотоковые.
|
|
|
|
|
|
Anat78
|
Дата: Пятница, 19.09.2025, 19:24 | Сообщение # 46
|
Администраторы
Anat78
Подполковник
- Сообщений:8274
- Репутация:69±
|
Цитата bastaller (  ) Второй шунт если выпаять, какой ток будет? 2,5*0,33=0,8А
78294@mail.ru - 3D печать, крепления для L-boxx Bosch, Festool и многое другое. http://www.78294.ru/forum/48
|
|
|
|
|
|
bastaller
|
Дата: Вторник, 23.09.2025, 22:13 | Сообщение # 47
|
|
|
Цитата Anat78 (  ) 2,5*0,33=0,8А Спасибо. Тогда по логике и ваттность оставшегося шунтирующего резистора чуть приподнять? МЛТху туда вкинуть 2 ваттную:) Так?
Сообщение отредактировал bastaller - Вторник, 23.09.2025, 22:14 |
|
|
|
|
|
Anat78
|
Дата: Вторник, 23.09.2025, 23:48 | Сообщение # 48
|
Администраторы
Anat78
Подполковник
- Сообщений:8274
- Репутация:69±
|
нет
78294@mail.ru - 3D печать, крепления для L-boxx Bosch, Festool и многое другое. http://www.78294.ru/forum/48
|
|
|
|
|
|
|
trefucha
|
Дата: Пятница, 28.11.2025, 17:59 | Сообщение # 50
|
|
|
Какой марки нужен стабилитрон для снижения напряжения? Или 25 В, 1 Вт, остальное не важно?
Сообщение отредактировал trefucha - Пятница, 28.11.2025, 18:04 |
|
|
|
|
|
Anat78
|
Дата: Пятница, 28.11.2025, 22:13 | Сообщение # 51
|
Администраторы
Anat78
Подполковник
- Сообщений:8274
- Репутация:69±
|
да стабилитрон 25в 1ватт - https://ali.click/x5hbrc?erid=2SDnjdSdHEf
78294@mail.ru - 3D печать, крепления для L-boxx Bosch, Festool и многое другое. http://www.78294.ru/forum/48
|
|
|
|
|
|
wproposit
|
Дата: Четверг, 01.01.2026, 21:25 | Сообщение # 52
|
Пользователи
wproposit
Рядовой
- Сообщений:21
- Репутация:0±
|
Цитата Anat78 () Маркировка второго транзистора? Приветствую. Пардон, это пара диодов во вторичной цепи...

 Добавлено (06.01.2026, 16:01) --------------------------------------------- Приветствую. А полевик под нагрузкой серьёзно греется? п.с. разряженный литиевый аккум 3S ему подкинул, за 10 минут весьма ощутимо нагрелся....
С Рождественским Сочельником!
|
|
|
|
|
|
aleksandrmedvedmedvedev
|
Дата: Суббота, 28.02.2026, 17:36 | Сообщение # 53
|
Пользователи
aleksandrmedvedmedvedev
Рядовой
|
Anat78, Anat78, здравствуйте подскажите можно ли из этого зарядного устройства сделать зарядное для автомобильного АКБ
|
|
|
|
|
|
Anat78
|
Дата: Суббота, 28.02.2026, 19:58 | Сообщение # 54
|
Администраторы
Anat78
Подполковник
- Сообщений:8274
- Репутация:69±
|
Здравствуйте, да конечно, толкьо надо будет добавить вольтметр и амерметр и сделать обманку термодатчика
78294@mail.ru - 3D печать, крепления для L-boxx Bosch, Festool и многое другое. http://www.78294.ru/forum/48
|
|
|
|
|