|
Схемы блоков питания для ноутбуков.
|
|
|
Anat78
|
Дата: Вторник, 25.05.2021, 15:14 | Сообщение # 91
|
Администраторы
Anat78
Подполковник
- Сообщений:8204
- Репутация:68±
|
Схема БП MACRON Power Co. модель ATX 9912 (она же – DTK Computer модель PTP-2007)
78294@mail.ru - 3D печать, крепления для L-boxx Bosch, Festool и многое другое. http://www.78294.ru/forum/48
|
|
|
|
|
|
Anat78
|
Дата: Вторник, 25.05.2021, 15:14 | Сообщение # 92
|
Администраторы
Anat78
Подполковник
- Сообщений:8204
- Репутация:68±
|
Схема БП M-tech KOB AP4450XA.
78294@mail.ru - 3D печать, крепления для L-boxx Bosch, Festool и многое другое. http://www.78294.ru/forum/48
|
|
|
|
|
|
Anat78
|
Дата: Вторник, 25.05.2021, 15:15 | Сообщение # 93
|
Администраторы
Anat78
Подполковник
- Сообщений:8204
- Репутация:68±
|
Схемы блока питания LWT2005 на микросхеме KA7500B и LM339N
78294@mail.ru - 3D печать, крепления для L-boxx Bosch, Festool и многое другое. http://www.78294.ru/forum/48
|
|
|
|
|
|
Anat78
|
Дата: Вторник, 25.05.2021, 15:15 | Сообщение # 94
|
Администраторы
Anat78
Подполковник
- Сообщений:8204
- Репутация:68±
|
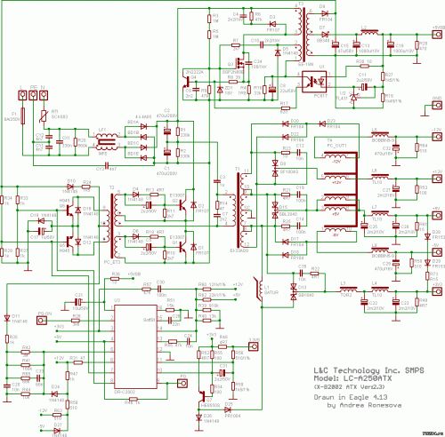
Схемы блока питания L & C Technology Co. модель LC-A250ATX
78294@mail.ru - 3D печать, крепления для L-boxx Bosch, Festool и многое другое. http://www.78294.ru/forum/48
|
|
|
|
|
|
Anat78
|
Дата: Вторник, 25.05.2021, 15:15 | Сообщение # 95
|
Администраторы
Anat78
Подполковник
- Сообщений:8204
- Репутация:68±
|
Схемы блока питания Key Mouse Electroniks Co Ltd модель PM-230W
78294@mail.ru - 3D печать, крепления для L-boxx Bosch, Festool и многое другое. http://www.78294.ru/forum/48
|
|
|
|
|
|
|
pvruden
|
Дата: Суббота, 05.08.2023, 09:22 | Сообщение # 97
|
|
|
Схема блока питания ADP-30JH 30W для ноутбуков 19V 1.58A на микросхеме DAP018B и TL431
|
|
|
|
|
|
pvruden
|
Дата: Суббота, 05.08.2023, 09:28 | Сообщение # 98
|
|
|
Схема блока питания Delta ADP-36EH для ноутбуков 12V 3A на микросхеме DAP6A и DAS001

$IMAGE2$
|
|
|
|
|
|
pvruden
|
Дата: Суббота, 05.08.2023, 09:29 | Сообщение # 99
|
|
|
Схема блока питания HP Compaq CM-0K065B13-LF 65W для ноутбуков 18.5V 3.5A, модель PPP009H-DC359A на микросхемах UC3842 и LM358 - https://alli.pub/6r8gia
Сообщение отредактировал pvruden - Суббота, 05.08.2023, 09:38 |
|
|
|
|
|
Anat78
|
Дата: Суббота, 05.08.2023, 09:55 | Сообщение # 100
|
Администраторы
Anat78
Подполковник
- Сообщений:8204
- Репутация:68±
|
Схема блока питания Delta ADP-40PH ABW

Ещё один вариант схемы блока питания Delta ADP-40MH BDA на чипах DAS01A и DAP8A.
78294@mail.ru - 3D печать, крепления для L-boxx Bosch, Festool и многое другое. http://www.78294.ru/forum/48
|
|
|
|
|
|
Anat78
|
Дата: Суббота, 05.08.2023, 09:59 | Сообщение # 101
|
Администраторы
Anat78
Подполковник
- Сообщений:8204
- Репутация:68±
|
Схема блока питания Delta ADP-90SB BB AC:110-240v DC:19V 4.7A на микросхеме DAP6A, DSA001 или TSM103A.
78294@mail.ru - 3D печать, крепления для L-boxx Bosch, Festool и многое другое. http://www.78294.ru/forum/48
|
|
|
|
|
|
korobchenok
|
Дата: Понедельник, 25.03.2024, 13:33 | Сообщение # 102
|
Пользователи
korobchenok
Рядовой
- Сообщений:20
- Репутация:0±
|



Превращение бесполезного БП от старого американского X-Box360 на 110 вольт в универсальный источник питания 12 вольт работающий от сети 220 вольт. HP-AW175EF3 Немного предистории - валялся у меня этот раритет очень давно, все до него руки не доходили. А недавно потребовался мощный БП для точечной сварки на ионисторах. Вот и решил таки наконец-то разобраться с этой американской бесполезнятиной. Переделка тривиальна, поскольку по сути питание предусмотрено универсальное, и предусмотрены места для перемычек которыми при изготовлении производитель закладывает номинал входного напряжения. Для работы от сети 110 вольт классический диодный удвоитель напряжения, для сети 220 вольт - диодный мост в качестве выпрямителя. Никакие дополнительные комплектующие не требуются. Диодный мост уже имеется, и его диоды используются для удвоителя напряжения. Варисторы в входной цепи стоят TVR14471 на 470 вольт. Выпаиваем перемычки удвоителя и впаиваем их в положение "для диодного моста". На этом вся переделка с 110 вольт на 220 завершена. Я еще поставил выключатель, который собственно эмулирует power good выдававшийся ранее X-Box, им замыкается красный и синий провода из стоявшего раньше разъема питания для приставки. Результат на фото.
|
|
|
|
|